projekte:drv8825:start
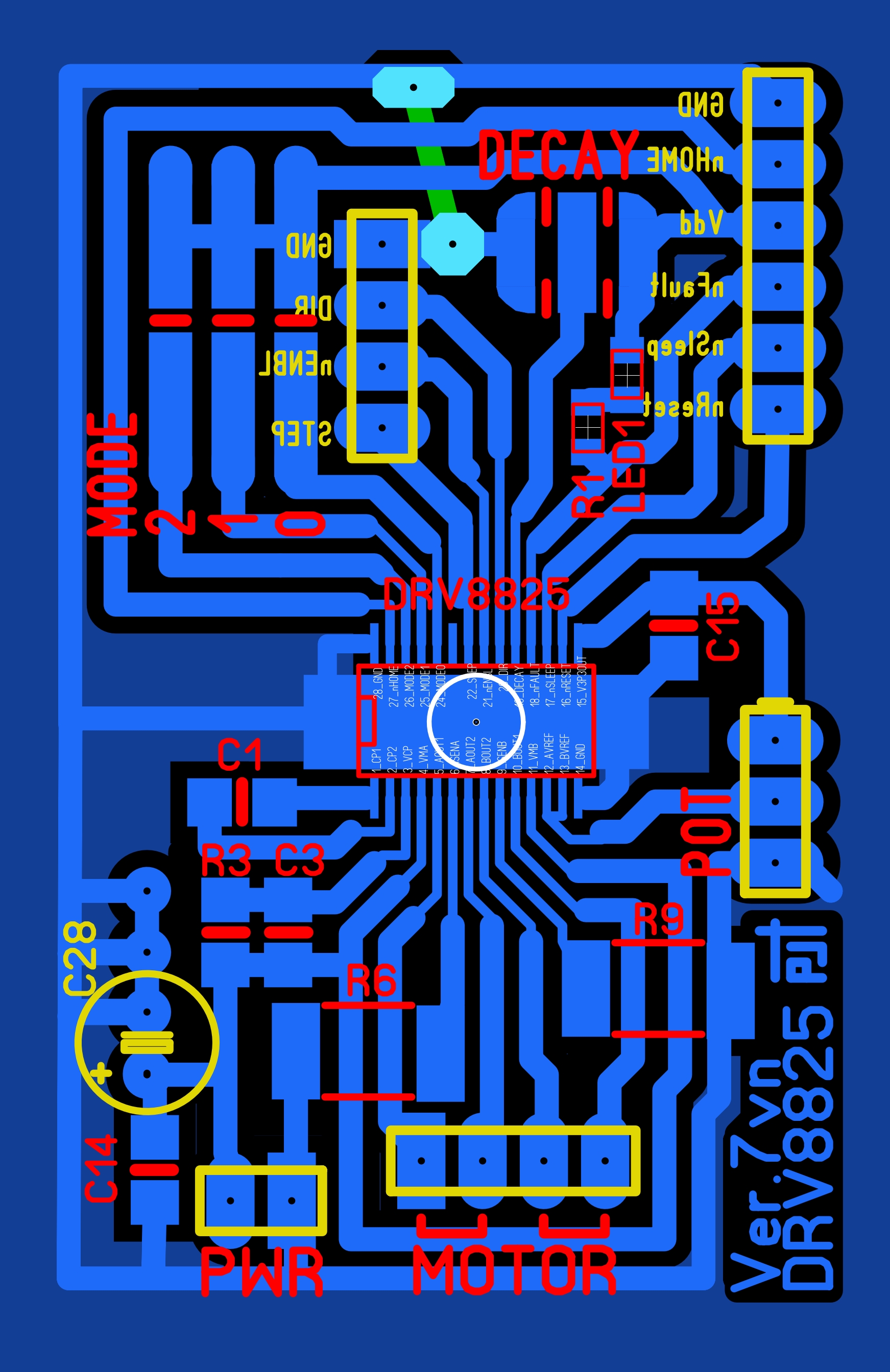
Platine für Schrittmotortreiber DRV8825
Aktuelle Version: 7vn
Produktseite beim Hersteller: http://www.ti.com/product/drv8825
Original PCB-Layoutdatei: stepperdriver_drv8825_7vn_.lay6 1)
Zur Platinenherstellung:
Changelog: stepperdriver_drv8825_7vn_.txt
Das Layout hat breite Leiterbahnen und große Bahnabstände um möglichst einfach auch per Tonertransfer-Verfahren hergestellt werden zu können.
1)
Sprint-Layout Dateien können mit dem kostenlosen Programm Sprint-Layout60_Viewer.exe betrachtet und gedruckt werden. Läuft hervorragend unter Wine.
projekte/drv8825/start.txt · Zuletzt geändert: von patrick

